急診醫師最貼心的分享 20種「小兒衛生教育資訊」一次給家長存下來
2019年02月22日當家中有小孩身體不適時,身為家長一定都是最擔心的人,可是要怎麼照顧有這些症狀的小孩呢?新光急診醫師張志華就曾經在2017年,將新光醫院網站上有關於兒童的20種衛教資訊整理出來,也做了「QR碼版本」讓家長在緊急時刻可以即使讀取到這些實用的資訊。以下就是一些新光急診兒科常會遇到的症狀,大家趕快存下來吧!
▼兒童發燒:

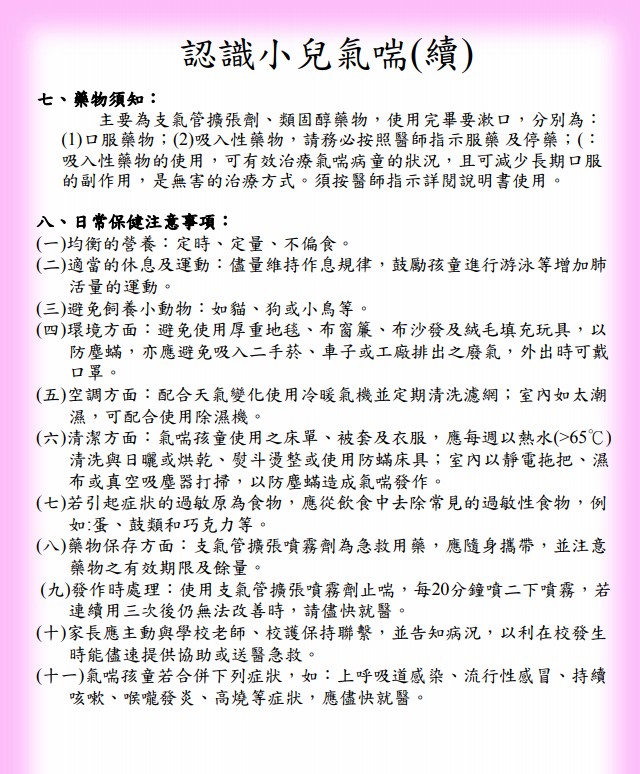
▼小兒氣喘:


▼細支氣管炎:

▼肺炎:


















▼腸毒:

▼泌尿道:

▼急性中耳炎:

▼流行性感冒:

▼輪狀毒腸炎:

▼沙門氏菌:

▼川崎氏症:

▼新生兒黃疸:

▼小兒哮吼:

▼兒童腦膜炎:

▼腦膜炎指導手冊:









▼熱性痙攣:

▼兒童抽搐:

▼痲癇指導手冊:













▼兒童用藥安全:


▼急性腸胃炎:















▼最後附上一張手機可以馬上讀取的QR碼版本:

以上就是一些孩童身上常見的症狀和應對方式,希望能夠幫助到有需要的人!
來源:張志華 臉書