好消息!北部「這地區」發3000元大紅包 符合2條件可領:8萬鄉民受惠
2022年05月06日新冠疫情持續延燒,造成經濟與產業嚴重衝擊,不少鄉鎮區公所相繼宣布發放紓困金,希望能協助大家挺過這段艱難的時刻。日前新竹縣湖口鄉就宣布,將發放3000元防疫紓困金,只要符合2條件就可以領,預計約有8萬位鄉民能夠受惠。

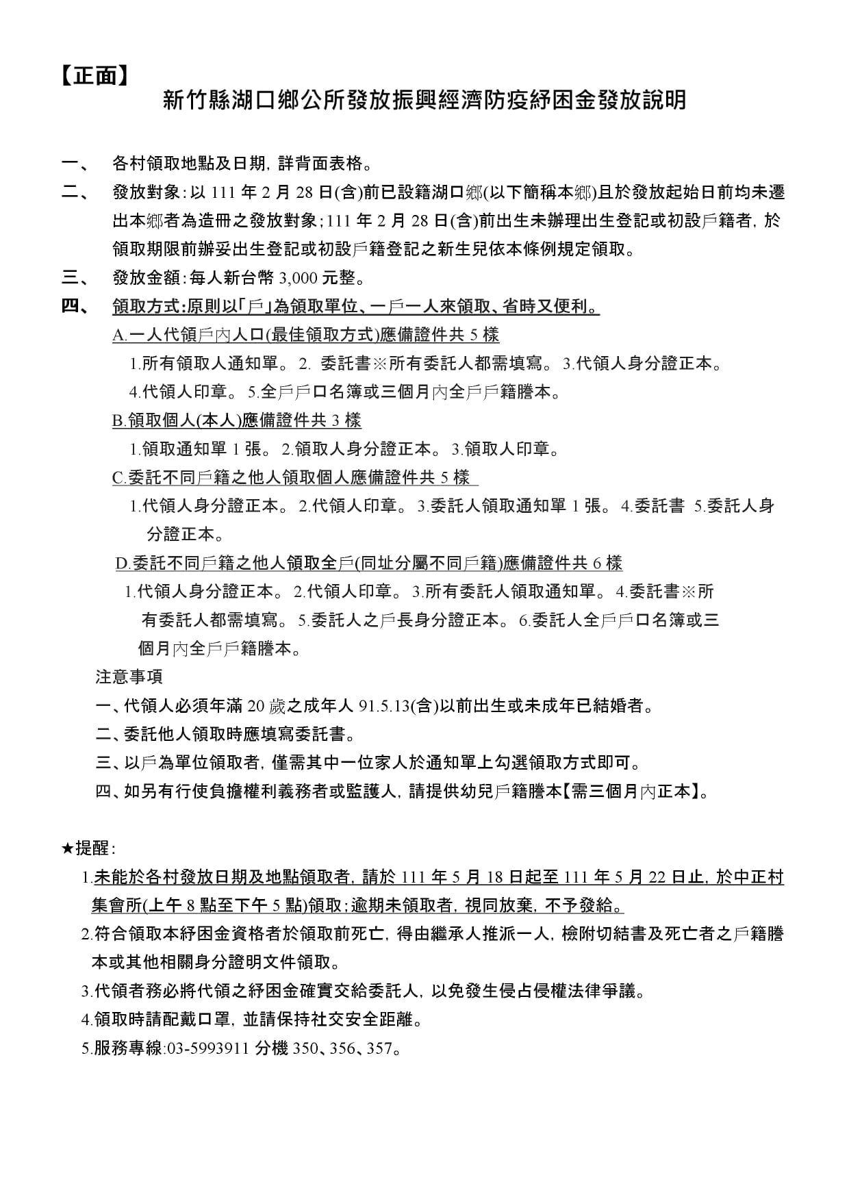
新竹縣湖口鄉民代表會臨時會,在今年3月底通過「新竹縣湖口鄉公所因應嚴重特別傳染性肺炎(COVID-19)疫情發放振興經濟防疫紓困金自治條例」,以及2億4千萬元墊付案。凡是符合條件者,每人可領取3000元防疫紓困金,全鄉共計約有8萬人符合資格。
領取防疫紓困金的條件為:今年2月28日(含)前設籍湖口鄉者,而且於發放起始日前均未遷出本鄉之鄉民,或今年2月28日(含)前出生未辦理出生登記或初設戶籍者,於領取期限前辦妥出生登記或初設戶籍登記之新生兒也能領取紓困金。
▼湖口鄉公所發布公告,防疫紓困金的發放時間為5月13日至5月15日,每天上午8點至下午5點,於各村所指定地點發放。如果民眾無法在指定時間領取,可於5月18日至5月22日的5天期間至中正村集會所領取。逾期未領取者將視同放棄,不予補發。

除了新竹縣湖口鄉之外,台東縣綠島鄉也有相關措施。從5月3日起至9月30日,將發放總金額為836萬元的振興消費禮金,每人可領取2000元現金。只要在2月28日以前入籍綠島的民眾,或是在2月28日前出生,並設籍綠島的新生兒,都有資格領取。預計將發送4127份,就連8位設籍綠島監獄的受刑人也能拿到。
綠島鄉長謝賢裕提醒,民眾可以到各村辦公室領取振興消費禮金,也可以委託他人領取,但要攜帶身分證影印本、戶口名簿等資料。領取過程中應注意保持防疫距離。此外,花蓮縣秀林鄉也曾推出振興消費禮金,每人可拿3000元,總計發放16259人,共新台幣4877萬7000元。
延伸閱讀:
來源:網路資料